今日头条|阿尔茨海默病正式成为国家战略:这场早防早治的认知守护战必须打赢
发布者:admin
一、这一次真正不一样:从宣传季到国家行动
2025年8月27日,国家卫生健康委、国家中医药局发布《关于组织开展2025年世界阿尔茨海默病月主题宣传活动的通知》,将今年9月的主题定为——早防早治,守护认知。
文件不仅要求各地在9月21日前后集中行动,还明确了三大宣传方向:政策措施、科普知识和社会支持,并将在9月上旬发布工具包供各地直接调用——这意味着“统一战术+统一物资”的全国动员机制已经就位。
这一年度行动并非“孤立作战”,而是与2024年12月31日,15个部门联合印发的《应对老年期痴呆国家行动计划(2024—2030年)》无缝衔接:从顶层设计到基层执行,形成“政策—任务—指标—专栏项目”的全链路推进框架。
二、国家行动的“战役地图”:七条战线、八个硬指标、九支利器
1)七条战线—战术路线已经明确
国家行动计划把全国应对分解为七项主要任务:
1、宣传老年期痴呆防控科普知识;
2、开展老年期痴呆筛查与早期干预;
3、提升老年期痴呆规范化诊疗服务水平;
4、增加痴呆老年人照护服务供给;
5、构建老年期痴呆友好的社会环境;
6、强化应对老年期痴呆的科技支撑能力;
7、加强应对老年期痴呆对外交流与合作。
这绝不是口号清单,而是真正把“早防早治”从人群教育、社区筛查、医院诊疗到家庭照护、社会支持与科研创新,逐层压茬推进的“合围式作战”。
2)八个硬指标—胜负有数
这些指标把“宣传—筛查—就诊—照护—人才”串成闭环,定义了这场战役“何为打赢”。
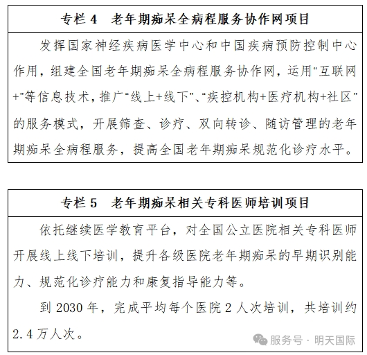
3)九支利器—专栏项目直插要害
国家在行动计划下挂了九个专栏项目,是“刀刀见血”的落地抓手。
三、三大作战场景:把“早防早治”变成日常动作
场景A:社区是前哨
1、依托基本公卫老年健康管理,对65岁及以上每年进行认知功能初筛,初筛阳性纳入分类干预(生活方式指导+认知训练)。
2、建立社区认知训练站,让“守护记忆”成为老年人日常“打卡”。
3、志愿者、社工与家庭医生编组,把“筛—训—随访”跑成闭环。
场景B:医院是主攻
1、县级及以上医院设立记忆门诊/认知障碍专科,落实双向转诊,形成“筛查—诊疗—康复—随访”全病程管理。
2、中医药与西医并进,建设优势专科,规范药学与非药物干预并举。
场景C:家庭与机构是纵深
1、养老机构按目标配建痴呆照护专区(单元),推进“医养结合”。
2、照护人员大培训+“黄手环”行动,降低走失风险,减轻家庭压力。
四、从理念到火力:政策与科研的“双引擎”
1、政策火力
2025年“阿尔茨海默病月”不是自发传播,而是国家统一工具包+地方集中行动的体系化作战;配合7项任务、8项指标与9个专栏,形成“有抓手、可考核、能复盘”的闭环治理。
2、科技火力
行动计划明确把互联网、大数据、人工智能纳入防控体系,推动生物标志物、诊疗康复新技术与信息化平台融合,构建国家级数据与科研协同能力,让“早筛早治”真正有技术底座。
五、为什么必须打赢,因为这是国考
1、家庭层面:一个患者,往往拖垮一个家庭的时间与经济;
2、社会层面:如果没有体系性应对,老龄化叠加慢病负担,将侵蚀医保与长期照护体系的韧性;
3、文明层面:记忆,是社会共同体的精神黏合剂。守住认知,就是守住未来。
早在此前年度数据中,我国60岁及以上人群中约有1500万痴呆患者,这是一个足以改变社会结构的数字——而今天,国家已给出系统解法。
六、各方作战清单
1)省级与地市卫健委
1、9月上旬下载并本地化国家工具包,统一海报、视频与宣讲课件;
2、将8项指标分解到地市,把筛查率、就诊率纳入年度考核;
3、在各市至少落地1个“守护记忆”社区训练站示范点、1个全病程协作网;
4、联合公安、广电、民政、医保等部门打通“黄手环—急救—走失找回”联动。
2)区与基层医疗机构
1、家医团队把认知初筛并入老年人年度体检的“必做项”;
2、初筛阳性分类开展个体化“认知干预处方”,及时完成复评;
3、记忆门诊与社区建立双向转诊清单,每月复盘漏诊与延诊;
4、组织中西医结合的认知训练班,形成固定课表与打卡机制。
3)养老机构与社区组织
1、对照目标,评估与改造“照护专区(单元)”;
2、全员加入照护人员培训体系,建立“走失预防—家属沟通—情绪支持”三项必修;
3、常态化开展“黄手环”登记与发放、应急联络卡更新。
4)公众媒体
用统一主题+本地故事,做“一个月四集”的系列策划:
第1周:国家战略读懂篇(七大战线/八指标/九专栏,图解梳理);
第2周:科学硬核篇(筛查—诊断—干预全流程);
第3周:家庭作战篇(家属实用清单与黄手环);
第4周:城市会战篇(本地示范点、协作网与照护专区探访);
联动本地卫健委/民政/公安,共建“不走失城市地图”与训练站打卡榜;开设“认知守护者”读者专栏,发布家属与一线医护的作战手记。
七、把国家的号角,变成每个中国人的脚步声
2025年8月27日的通知把“认知守护战”的组织化能力落到了每一个可执行的节点;2024—2030年的国家行动计划则用七大战线、八个指标、九个专栏,把胜利的路径写得清清楚楚。
认知守护战,我们守住的,是一个家庭的温度、一座城市的温度,也是一个民族的温度。
这场早防早治的认知守护战必须打赢!剩下的,只有一件事——向前冲。
